中央人民政府
陕西省人民政府
榆林市人民政府
无障碍浏览
登录
注册
简
/
繁
本站支持IPv6访问
网站首页
单位简介
新闻中心
政府信息公开
网上办事
建筑业管理
防震减灾
政民互动
首页
>
网上办事
>
审批公示
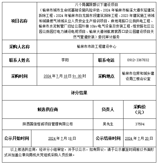
八个局属限额以下建设项目委托审计服务采购结果公示
时间:2024-07-19 12:36:33
来源:本站
作者:超级管理员
责任编辑:
【字体:
大
中
小
】
打印
分享:
扫一扫在手机打开当前页